← Back to Home

LangGraph Development Process

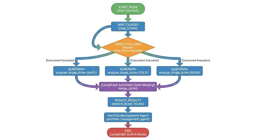
Use LangGraph v1.0 to make the process more efficient and scalable。

Main Flow
Subgraph

Author: Songbin